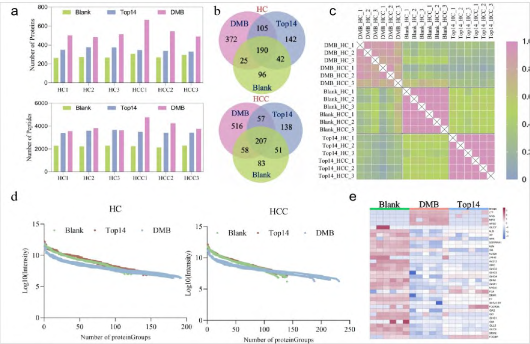
2024年3月,国家计量院基于肝癌的血清样本对比了Top14高丰度蛋白去除试剂盒和腾博游戏诚信为本官网血液低丰度蛋白富集试剂盒(DMB)去 除血清蛋白质组高丰度的效果。结果表明DMB处理后的蛋白鉴定量在对照样本和疾病样本中分别是Top14的2.6和3.7倍,且DMB处 理后低丰度蛋白质的鉴定覆盖率更高。
1. 使用DMB、Top14两种血清样本前处理试剂盒以及Blank对照,完成3例健康人和3例肝癌患者的血清蛋白质组分析;
2. DMB处理组鉴定的蛋白质组和肽段数目最高且富集的低丰度蛋白数量更多;
3. DMB处理组鉴定的差异蛋白最多;
4. DMB处理组鉴定的蛋白质的GO和KEGG分析结果远比Top14处理组和 Blank组丰富;
5. DMB处理组筛选出6个特征蛋白,可作为肝癌筛查候选生物标志物。
基于Top14和DMB血液样本前处理试剂盒相对于血清原液在蛋白质组分析中的优势,以及Top14和DMB2种试剂盒在蛋白质组分析中的优劣势。在肽段和蛋白质鉴定方面,DMB处理组蛋白质的鉴定数量远高于Top14 处理组和Blank组。DMB处理组对低丰度蛋白的鉴定有更好的结果。DMB特征鉴定的蛋白质的GO和KEGG分析结果远比Top14处理组和Blank组丰富,证明了DMB处理组鉴定蛋白质的多样性。